各省“十四五”双碳成果盘点:解读政府工作报告中的绿色答卷|零碳录
2026年3月17日

绿色创新发展研究院iGDP

2026年是“十五五”开局之年,刚刚落下帷幕的全国两会意义非凡。本次会议通过了政府工作报告与“十五五”规划纲要,对过去的“十四五”进行总结,并划定了下一个五年的发展蓝图。“十四五”时期是我国首次在顶层规划中明确“碳达峰、碳中和”时间表和路线图的五年,可以说是碳达峰工作的关键阶段,也为后续转型奠定了制度与路径基础。“十五五”时期是我国实现社会主义现代化进程中夯实基础、全面发力的关键时期。2026年《政府工作报告》明确提出,“十五五”时期美丽中国建设将取得新的重大进展,碳达峰目标如期实现。 

在这一承前启后的阶段,回望“十四五”的进展与成效具有重要的参考价值。自2026年1月起,各省级行政区陆续召开地方两会,并发布各地方政府工作报告,回顾2025年及“十四五”期间取得的成绩,展望“十五五”并确定2026年的重点任务。基于此,绿色创新发展研究院(iGDP)零碳录团队对各省政府工作报告中“十四五”期间“双碳”相关进展内容进行梳理。 

01 能耗强度整体呈下降趋势,多省份超额完成国家目标

“十四五”期间,我国设定了“单位国内生产总值能源消耗降低13.5%的目标。各地积极推进能耗控制工作,河北、内蒙古、上海、江苏、安徽、福建、江西、山东、重庆和云南10个省份在政府工作报告中均回顾了相关目标的完成情况,其中河北提前完成国家下达任务,福建能耗强度低于全国平均水平,山东超额完成国家激励目标。内蒙古(下降目标为15.5%)、安徽(下降目标为14%)、江西(下降目标为14%)超额完成其在“十四五”期初设置的能耗强度下降目标[1]。 

表1 省级政府工作报告中对于能耗强度下降情况的表述

来源:iGDP根据各省政府工作报告公开信息整理,仅列出报告中明确提及“十四五”能耗强度下降情况的省份。下同。 

02 能源绿色低碳转型加速,多省能源体系迈向清洁化

“十四五”以来,我国风电、光伏产业发展速度和力度前所未有,截至2025年底我国风光装机历史性超过火电,占全部装机比重达到47%[2]。北京、河北、山西等25个省份均在政府报告的“十四五”回顾中提到了发电装机情况,其中河北、山西、内蒙古、辽宁、福建、江西、河南、湖北、海南、青海、新疆11个省份明确提到其清洁能源或可再生能源装机占比已超过50%。  

“十四五”期间,多省能源体系发生结构性变化,具体表现为山西、江苏、安徽等省份的可再生能源或清洁能源装机超过煤电,山东非化石能源发电装机比重也历史性超过煤电。在能源消费结构方面,北京的绿色电力消费在“十四五”期末达到36%,四川的非化石能源消费占比超过40%

表2 省级政府工作报告中与能源结构清洁化相关的表述

来源:iGDP根据各省政府工作报告公开信息整理。

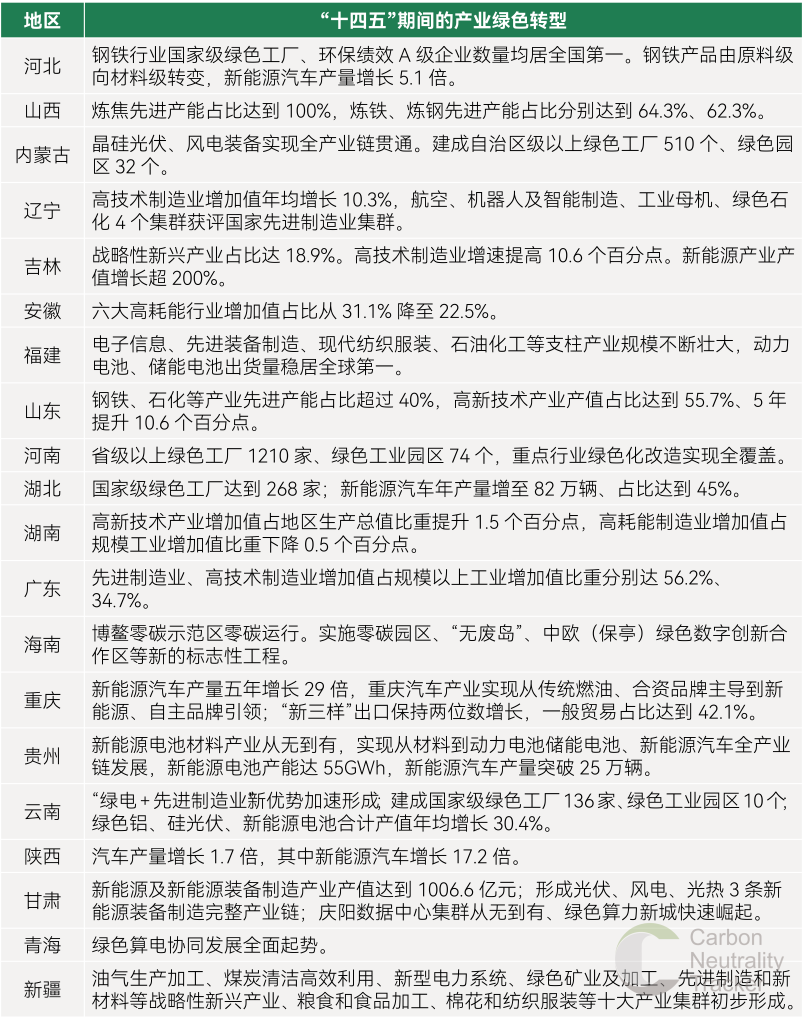
03 绿色产业发展与传统产业转型同步推进

从政府工作报告来看,“十四五”期间,各省的产业结构也发生了很多变化。国家层面,以新能源汽车、光伏、锂电池“新三样”产品为代表的优势产业培育壮大。地方层面,以“新三样”为代表的绿色产业蓬勃发展,河北、湖北、重庆、贵州、陕西提及新能源汽车产量增长情况;贵州、云南的新能源电池产业快速发展;云南、甘肃提及光伏等新能源装备制造产业发展情况。绿色算力在甘肃、青海等风光资源丰富的西北地区快速崛起。 

此外,“十四五”时期我国传统行业绿色化水平显著提升[3],各省也在加快传统行业绿色转型,如安徽、湖南高耗能行业增加值占比下降。河北建立了钢铁行业国家级绿色工厂、云南绿色铝产值保持较快增长。绿色工厂和绿色工业园区作为重要载体,被河北、河南、湖北、云南等省份提及。 

表3 省级政府工作报告中产业绿色转型相关的表述

来源:iGDP根据各省政府工作报告公开信息整理。

绿色转型的步伐也体现在交通运输领域,特别是公路交通、港口航运等重点场景。北京、山东等地提到新能源汽车数量不断增加;充电桩等配套基础设施建设不断完善,相关成果在山西、内蒙古和四川的政府工作报告中有所提及。此外,上海作为重要的枢纽港口,正在加快建设航运绿色燃料供应体系,致力于打造国际航运绿色燃料加注中心和交易中心。 

表4 省级政府工作报告中与交通绿色发展相关的表述

来源:iGDP根据各省政府工作报告公开信息整理。

城乡建设方面,装配式建筑成为海南省新建建筑的主要形式;山西、福建、重庆、宁夏回顾了海绵城市、无废城市建设的推进进程。

表5 省级政府工作报告中与城乡建设可持续发展相关的表述

来源:iGDP根据各省政府工作报告公开信息整理。

农业绿色发展方面,吉林、黑龙江、河南等地的农作物耕种收机械化率达到较高水平,湖南、青海等地的绿色有机农(畜)产品蓬勃发展。此外,东北地区的辽宁、吉林等地在推广保护性耕作和开展黑土地保护上持续发力。

表6 省级政府工作报告中与农业绿色发展相关的表述

来源:iGDP根据各省政府工作报告公开信息整理。

从各省政府工作报告来看,“十四五”期间,能耗双控目标总体完成较好,新能源和可再生能源装机占比不断攀升,以“新三样”为代表的绿色产业快速发展。展望未来五年,“十五五”规划纲要提出,积极稳妥推进碳达峰和碳中和。“十五五”期间,绿色生产生活方式基本形成,清洁低碳安全高效的新型能源体系初步建成。在“十四五”成就的基础上,我国将在“十五五”时期全面实施“碳排放双控制度”,进一步加强对于二氧化碳排放的控制和对非二温室气体的管控。在可再生能源快速发展、化石能源清洁高效利用、能源消费绿色化的基础上,加快推进新型能源体系建设。此外,各重点行业和领域的节能降碳、零碳园区和零碳运输走廊的建设,也将有力推进我国经济社会全面绿色发展。 

参考文献:

[1]零碳录团队. 零碳录2022年报:中国省级气候行动进程与展望[R/OL]. 北京: 绿色创新发展研究院, 2023. https://ccnt.igdp.cn/pdf/events/iGDP-CCNT-Annual-Report-202308-CH.pdf. 

[2]李创军. 能源开新局 | 推动“十五五”可再生能源扩量提质、可靠替代[EB/OL]. (2026-02-26). https://www.cpnn.com.cn/news/nytt/202602/t20260226_1867923.html. 

[3]国家发展改革委产业发展司. 大力推动传统产业优化提升[J/OL]. 习近平经济思想研究, 2025(11). (2025-12-26). https://www.ndrc.gov.cn/xwdt/dt/sjdt/202512/t20251226_1402631.html.  

文字:李斯吟 朱彤昕